hidden challenges

First impressions can be deceiving. A brand-new, meticulously designed compressed air system may appear flawless on paper, boasting powerful compressors, advanced dryers, and strategic storage solutions. However, delving deeper often reveals hidden challenges and opportunities for enhancement. In this blog post, we embark on a journey through a comprehensive case study, dissecting a seemingly robust compressed air system to uncover underlying issues, explore potential improvements, and emphasize the critical role of root cause analysis in optimizing system performance and reliability.

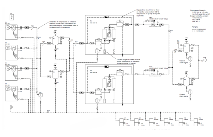
The system in question boasts an impressive array of components:

  • Four large, fixed-speed 300 hp oil-flooded rotary screw compressors: With one serving as a backup, these compressors ensure a steady supply of compressed air.
  • Operating pressure: Set at 150 psig to ensure optimal performance at the point of use.
  • Desiccant dryers: Two large, heated blower purge desiccant dryers are employed to reduce compressed air consumption compared to standard heatless cold regenerative desiccant dryers.
  • Storage receivers: Four 3000-gallon storage receivers, comprising two wet and two dry, are strategically placed to maintain adequate air supply and support station controls.
  • Piping: Utilizing 6” aluminum piping as the main header in both the compressor room and throughout the facility.
  • Master controller: The system includes a master controller to regulate pressure and optimize efficiency. This controller also helps balance operating hours for the compressors and streams and stores valuable data for future analysis.
  • Component breakdown: The P&I diagram provides clarity on the component configuration, ensuring proper installation and component placement.

Accompanying the detailed specifications is a Process and Instrumentation (P&I) diagram, offering a visual representation of the system's layout and components. 

challenges - schematic 1

Even with an exemplary system in place, there are opportunities for enhancement. Potential areas for improvement may include:

  • Energy Efficiency: Assessing the energy consumption of the compressors and exploring options for efficiency improvements as well as energy recovery systems.
  • Maintenance Optimization: Implementing predictive maintenance techniques and leveraging data from the master controller for proactive servicing.
  • Air Quality Management: Fine-tuning the dryer system to minimize energy consumption while maintaining optimal air quality.
  • System Integration: Exploring opportunities for automation and integration with other plant systems for seamless operation.

Problem:

Following the installation and full commissioning of the compressed air system and plant operation, the end user reported an unusual problem: pipe hangers were failing. This was serious for both operations and safety.

Root Cause: Asking Why

challenges - piping

Clearly, the first step in this root cause analysis was to ask: Why are the pipe hangers failing? Obvious possibilities included improper installation with not enough pipe hangers or improper placement. Another was improper selection of hangers not designed for the load they carried. Or even possible hanger defects. These and other reasons were explored, but further investigation revealed that the header pipe hangers were failing because the point-of-use piping drops were moving significantly– causing stress back up the lines. 

This led to the second question: Why is the point-of-use piping moving? In watching the system operation, the point-of-use piping was swinging because the point-of-using piping was inadequately secured. There was bracing at the top of the point-of-use drops, but not near the process equipment. This was the result of two main factors: 1) the operator preferred that no bracing be installed close to the point of use so as not to hinder access to equipment and 2) the installer did not fully understand the dynamics of the air usage.

Cascading Effects

There was flexible hose connecting process equipment to the rigid pipe. Generally, this is a very good practice but in this application, periodic high flow demand events caused the unanchored hose to move and cause the point-of-use pipe to sway which in turn fatigued the pipe hangers further upstream. This led the investigation team to ask another series of questions: Why is the demand so high, and what could be done to mitigate it? Also, how are these high demand events affecting the general operation of the compressed air system?

Analyzing Compressor Operations

challenges - schematic 3

Not only did these high flow events create physical stress on the piping, they also caused significant pressure fluctuation in the system. This in turn caused control issues in the compressor room. This is a fairly common problem in compressed air systems. Despite the master controller's efforts to maintain pressure, the system occasionally fell below the preset control range due to the pulsations in demand, as evidenced by the fluctuating pressure graph.

The data provided by the master controller revealed insights into compressor operations. These high demand events were causing all four compressors to load and unload too frequently, even the extra compressor intended to be a standby unit. Even though three of the four compressors supplied ample flow for full operation, compressors were over-cycling, reducing energy efficiency and failing to provide steady pressure to the pneumatic equipment.

Implementing Solutions

To address the issues identified, eliminate the pipe hanger failures, mitigate the high demand events, and smooth out the operation of the compressed air system, complimentary solutions were required in to ensure safe and efficient operation: 

  • Rigidly Mount Piping: A solution was found to ensure proper support and minimize vibration by rigidly mounting the piping at the bottoms of the drops and utilizing flexible connections where necessary. 
  • Buffer Tanks: surges in demand were inherent in the process equipment, so smaller point-of-use buffer tanks were installed to handle high-demand without unnecessarily loading compressors or demanding heavy volume from the large supply-side storage tanks. These were connected with flexible hoses to minimize vibration transfer from the application equipment. The buffer tanks were sized based on event duration, recovery time, and acceptable pressure differentials.

Connecting the Dots

As with any case study, there's often more to the story than meets the eye. The journey from broken pipe hangers => pressure fluctuations =>heavy period demand=> over-cycling compressors underscores the interconnected nature of the system and highlights the importance of seeking root causes rather than only addressing symptoms.

In this case, an immediate safety and operations concern had to be addressed, but the process of investigation had additional benefits as system efficiency was improved, pressure stabilized, and the back up machine restored to its original purpose. Further, reducing over-cycling will reduce maintenance and repair costs over the system’s lifecycle. 

Putting the safety considerations of this case aside, it demonstrates that even with quality equipment and well thought out system design, there will still be opportunities for improvement by studying the system after it is in operation.

Additional resources: